广州羽圣弘 专业进口食品招商与商品信息咨询服务平台
触摸查询机厂家价格全解析 选购指南与预算规划
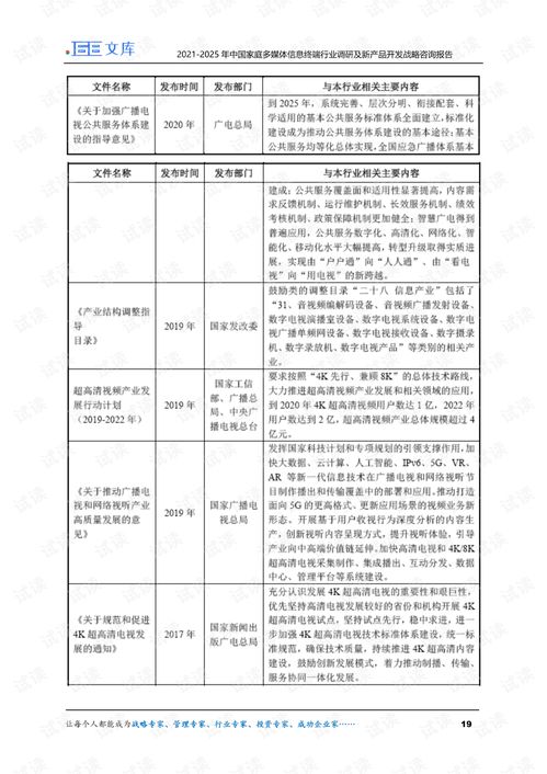
2021-2025年中国家庭多媒体信息终端行业调研及新产品开发战略咨询报告
基于Python网络爬虫的电子产品信息查询与可视化系统设计
广汽丰田南沙工厂扩建 新增年产20万台产能,助力区域产业升级
上海仁禾信息专业咨询,护航某知名半导体公司百亿级工厂顺利开园
掌握这些技巧,新客户开发没难度
高质量的公共场合负离子工程项目信息与咨询指南
从众多卖点中挖掘能打动用户的关键点
深圳企业软件产品库 价格、图片与厂家信息全解析
皮具内饰镀膜、表板蜡、内饰养护剂 厂家直销原液,代加工与OEM服务
盖雅信息技术 人性化排班解决方案——价格、厂家与产品展示
李佳琦退出北京美愿,戚振波旗下企业接盘,关联公司版图起底
悬丝诊脉与智慧药房 医学黑科技如何让生活更智能
湖北高考6月23日开放分数查询 附试卷与参考答案信息咨询
规模大的有效果的网络推广公司 信息咨询领域的可靠选择
大数据时代下的盈利新模式 信息咨询
触摸一体机与电子白板在数字标牌领域的激烈竞争
途锦互联网站建设服务 价格、厂家与图片信息全面解析
供应高效鞋材成型机与PU商标设备 提升制鞋工艺的创新解决方案
如若转载,请注明出处:http://www.yuedutiandi.com/product/list-2.html